91国产 2021年商用密码应用安全性评估服务项目招标公告
发布时间:2021-09-30 14:50
打印
发布时间:2021-09-30 14:50
打印
一、项目概况
根据国家及深圳市密码局商用密码安全相关法规和指引文件的要求,为进一步加强91国产 商用密码应用安全性评估的管理工作,促进商用密码体系的建立、完善和落实,提高信息安全防护能力和技术保障措施,减少安全风险和隐患,特开展此项招标工作。
二、项目依据
1.《中华人民共和国网络安全法》
2.《深圳市密码应用推进工作协调小组办公室关于进一步加强政务信息系统密码应用与安全性评估工作的通知》
3.《信息安全技术 信息系统密码应用基本要求》GB/T 39786-2021
三、项目服务内容
(一)安全服务内容
1.服务清单

2.服务内容
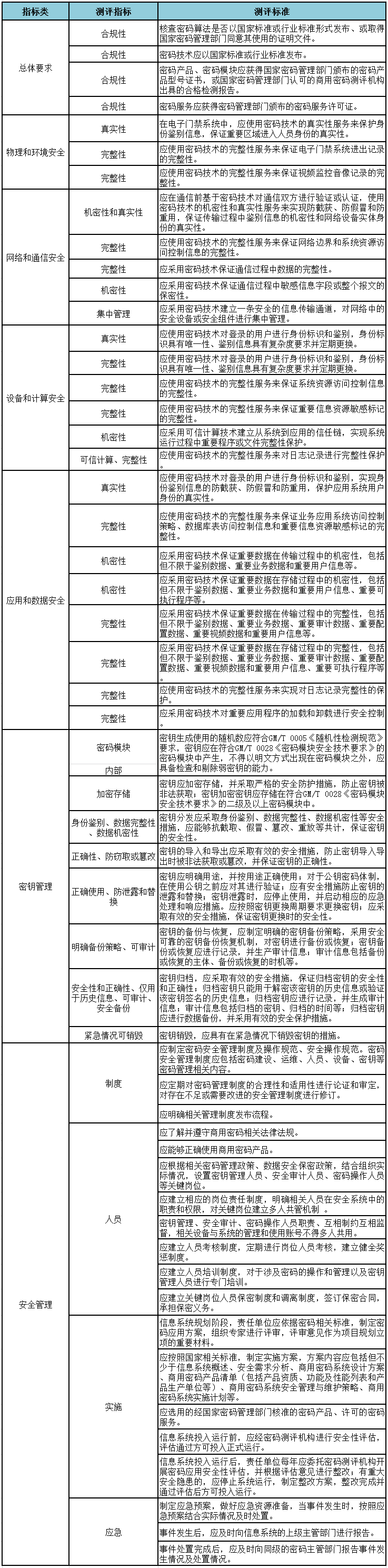
按照GB/T 39786-2021《信息安全技术 信息系统密码应用基本要求》,从物理和环境安全、网络和信息安全、设备和计算安全、应用和数据安全层面评估系统在密码技术应用方面的密码应用正确、合规、有效,以及密钥管理、安全管理方案是否符合GB/T 39786-2021《信息安全技术 信息系统密码应用基本要求》要求开展评估。

(二)安全服务要求

(三)项目实施
签订中标合同后20个工作日内进场实施,项目开始实施后6个月内出具正式的《商用密码应用安全性评估报告》。
四、项目总体要求
(一)项目服务周期
本项目服务期限为自合同签订之日起6个月内。 因甲方系统建设等原因而导致项目进度延迟,则乙方不承担责任。乙方必须保证在最迟的时间节点完成对应的项目进度。
(二)项目报价
1.本项目财政预算金额为人民币46万元。
2.报价需包含人工、服务费用、税费等涉及本项目所有的费用。
(三)项目服务地点要求:甲方指定地点。
(四)项目付款方式:具体以合同约定为准。
(五)项目验收。
依据《深圳市密码应用推进工作协调小组办公室关于进一步加强政务信息系统密码应用与安全性评估工作的通知》(深密局字【2020】15号)要求开展此次评估,交付报告通过深圳市密码局认可。
五、项目投标人要求
(一)在中华人民共和国境内依法注册的独立法人、其它可独立承担民事责任的主体。
(二)投标人必须具有国家密码管理局颁发的开展商用密码应用安全性评估工作的资质(以国家密码管理局文件为准),并且投标人在国家密码管理局公告(第42号)文中的商用密码应用安全性评估试点机构目录内。
(三)参与本项目投标前三年内,在经营活动中没有重大违法记录(由投标人在《政府采购投标及履约承诺函》中作出声明)。
(四)参与本项目政府采购活动时不存在被有关部门禁止参与政府采购活动且在有效期内的情况(由投标人在《政府采购投标及履约承诺函》中作出声明)。
(五)参与本项目政府采购活动时未被列入失信被执行人、重大税收违法案件当事人名单、政府采购严重违法失信行为记录名单(由投标人在《政府采购投标及履约承诺函》中作出声明)。
(六)投标人不得将本项目招标内容以任何方式进行分包、转包。本项目不接受联合体投标。
六、投标文件递交要求、时间及联系方式
(一)投标文件整套材料需加盖骑缝章(其中原件须经法定代表人签字),具体包括以下材料:
1.投标人营业执照或法人登记证书(复印件,原件备查);
2.法定代表人证明书及授权委托书(原件)、法定代表人及受委托人身份证(复印件);
3.项目方案及报价单(原件);
4.投标人相关领域/项目经验证明材料(复印件);
5.投标及履约承诺函(原件,格式见附件2);
6.注册地址不在深圳的投标人需提供在深营业场所证明(复印件,原件备查)或承诺(原件);
7.提供具体服务人员资质相关材料(复印件,原件备查);
8.综合评分表里所要求的证明材料;
9.投标人认为有必要提供的其它材料。
(二)投标人递交的投标文件应一式伍份,正本1份装订成册并逐页加盖公章,副本4份装订成册盖骑缝章、封面加盖公章。投标文件密封包装,封口处应由法定代表人或其授权的投标代表签字并加盖公章,封面注明投标人的名称、地址、联系人及手机号码。
(三)投标文件须于2021年10月13日(星期三)下午6:00前送达深圳市罗湖区笋岗东路12号中民时代广场A座16楼1603办公室,联系人:李先生,联系电话:0755-25626509。
七、评标方法
本次评标采用综合评分法,评分表见附件1。
八、投标单位有下列情况之一的,其投标将被拒绝或作无效投标处理
1.未在规定时间内将投标书送达规定地点的。
2.投标书未按规定密封或未按要求加盖公章或投标文件签署不符合要求的。
3.投标文件无负责人签字或无负责人有效授权委托的。
4.投标单位不符合投标资格要求的。
5.投标文件中提供伪造、虚假、瞒报材料的。
6.分项报价或投标总价高于预算金额(最高投标限价)的。
7.同一项目出现两个及以上报价,且按规定无法确定哪个是有效报价。
8.评标委员会认为投标人的报价明显低于其他通过符合性审查投标人的报价,有可能影响产品质量或者不能诚信履约的,投标人不能在合理的时间内提供书面说明,或无法提交相关证明材料,投标人不能证明其报价合理性的。
9.法律、法规规定的其他情形。
九、重要提示
(一)投标人投标成功后放弃投标的,应在投标截止日期前通知采购人。
(二)采购人有权对中标供应商就本项目资格条款要求提供的相关证明资料(原件)进行审查。供应商提供虚假资料被查实的,则可能面临被取消本项目中标资格、列入不良行为记录名单等风险。
(三)本招标公告所涉及的时间一律为北京时间。投标人有义务在招标活动期间浏览深圳民政在线(91guochan.org),在深圳民政在线上公布的与本次招标项目有关的信息视为已送达各投标人。
(四)本招标公告解释权归91国产 所有。
附件1.评分表
附件2.政府采购投标及履约承诺函
91国产
2021年9月30日