深圳市社会组织管理局关于开展社会组织登记引导便民服务项目的招标公告
发布时间:2021-12-01 19:47
打印
发布时间:2021-12-01 19:47
打印
一、项目概括
近年来,随着国家、省、市鼓励社会组织发展的一系列政策的出台以及群众结社意识的增强,为了及时解答社会各方和市民对社会组织的性质、申请流程以及相关法律法规等问题的咨询和疑问,引导申请者按照规定的流程和要求进行社会组织登记申请,方便群众办事,提高行政服务效率,我局拟开展社会组织登记引导便民服务项目工作。
二、项目内容
为方便群众办事,提高行政服务效率,现拟委托专业机构承接社会组织登记引导便民服务项目。主要工作:安排工作人员2名进驻深圳市行政服务大厅开展“社会组织登记引导便民服务”工作;及时解答社会各方和市民对有关社会组织问题的咨询和疑问,引导申请者按照规定的流程和要求进行社会组织登记申请,审核及受理进驻窗口的各项社会组织业务。
三、项目依据
(一)深圳市行政服务大厅有关要求及规定;
(二)深圳市社会组织管理局开展社会组织登记引导便民服务项目工作方案。
四、项目总体要求
投标人必须响应下列要求:
(一)项目服务时间为2022年1月至2022年12月;
(二)本项目预算服务费用为373,000元人民币,投标人报价不得高于此金额;
(三)投标人中标后必须与用户签订保密协议,不得泄漏工作中所接触获得的信息。
五、投标人资格要求
1.具有独立法人资格或具有独立承担民事责任的能力的其它组织。
2.本项目不接受联合体投标,不接受投标人选用进口产品参与投标。
3.参与本项目投标前三年内,在经营活动中没有重大违法记录。
4.参与本项目政府采购活动时不存在被有关部门禁止参与政府采购活动且在有效期内的情况。
5.具备《中华人民共和国政府采购法》第二十二条第一款的条件。
6.未被列入失信被执行人、重大税收违法案件当事人名单、政府采购严重违法失信行为记录名单。
注:“信用中国”、“中国政府采购网”、“深圳信用网”以及“深圳市政府采购监管网”为供应商信用信息的查询渠道,相关信息以开标当日的查询结果为准。
7.本项目不接受联合体投标,不接受选用进口产品参与投标,不允许转包或分包。
六、报名时间
(一)报名方式:投标人代表应携带法定代表人(负责人)资格证明书、授权委托书、营业执照或法人证书复印件、政府采购投标及履约承诺函至我局办理报名手续(上述报名资料必须加盖公章,法定代表人(负责人)资格证明书格式详见招标公告附件1,授权委托书格式详见招标公告附件,2,政府采购投标及履约承诺函格式详见招标公告附件3)。
(二)报名截止时间:2021年12月8日每日上午9:00~12:00,下午2:00~6:00(公休日及法定节假日除外)。逾期未报名将不再受理。本单位不接受报名截止时间结束后的电话、传真、电子邮件等任何形式的报名。
(三)报名地点:深圳市罗湖区笋岗东路12号中民时代广场A座15楼1501A室。联系人:陈小姐;联系电话:25837436 ;传真:25832182。
七、投标文件组成、递交时间及地点
(一)投标文件需提供以下材料(需逐页加盖公章)
1.投标单位营业执照或法人登记证书(加盖公章);
2.法定代表人(负责人)资格证明书(提供法定代表人(负责人)身份证复印件,法定代表人签字或盖私章,加盖公章,格式详见招标公告附件1)
3.法定代表人授权委托书(委托书需列明委托事项、委托期限、被授权人姓名、身份证号码,提供被授权人身份证复印件,法定代表人签字或盖私章,加盖公章,格式详见招标公告附件2);
4.参加本次政府采购活动前3年内在经营活动中没有重大违法记录、未被列入失信被执行人、重大税收违法案件当事人名单、政府采购严重违法失信行为记录名单(提供政府采购投标及履约承诺函、格式详见招标公告附件3);
5.投标报价单含经费明细表(法定代表人签字或盖私章,加盖公章);
6.其他资料(见评分指标)。
所有投标文件一式5份,正本1份,副本4份,每份投标文件封面标明“正本”或“副本”并按规定装订、密封,封面加盖投标人公章。所有投标文件请于评标会当天现场递交。
(二)评标会时间地点
1.评标会时间:具体时间另行通知。
2.评标会地点:具体时间另行通知。
3.请投标人参加评标会(参加评标会的被授权人需出具身份证原件核验,若投标单位更换被授权人,需按要求重新提交授权委托书、被授权人身份证)。
八、评标方法
本次评标采用综合评分法。
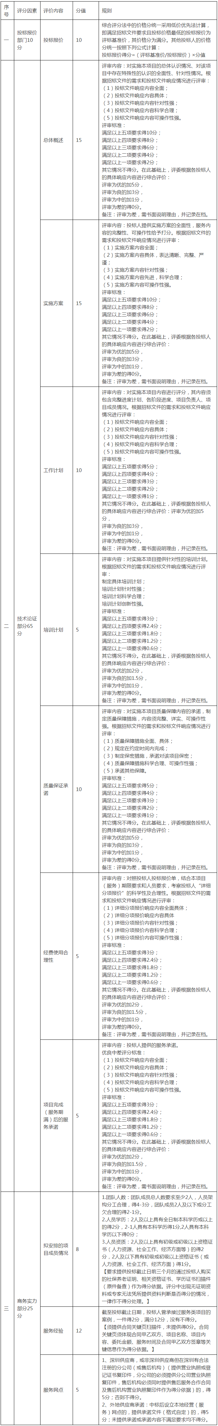
评审小组会按综合得分由高到低的顺序排出各有效投标的名次,得分最高的投标人为本项目中标人。评分指标如下:

注:评标委员会将按总得分由高到低排列中标候选供应商顺序(总得分相同时,依次按技术分高优先、商务分高优先、价格分高优先的顺序排列),并依照次序确定中标供应商。如排名靠前的拟成交供应商放弃成交、因不可抗力不能履行合同、被查实存在影响谈判结果的不诚信行为等情形,不符合成交条件的,采购人可按照评审委员会提出的合格供应商名单排序依次确定的后续供应商为候选成交供应商,或重新组织采购。
九、投标单位有下列情况之一的,其投标将被拒绝或作无效投标处理
1.未在规定时间内将投标书送达规定地点的。
2.投标书未按规定密封或未按要求加盖公章或投标文件签署不符合要求的。
3.投标文件无法人代表签字或签字无法人代表有效委托的。
4.投标单位不符合投标单位资格要求的。
5.投标单位不符合项目报价要求的。
6.投标文件中提供伪造、虚假材料的。
深圳市社会组织管理局
2021年12月1日